优惠码 第97页

提供一个类供您观察Ability或AbilitySlice的生命周期。 Ability和AbilitySlice具有自己的生命周期,并将其生命周期状态分配给Lifecycle进行管理。您可以调用Lifecycle#getLifecycleState()方法来获取其当前生命周期状态,或者调用Lifecycle#addObserver(ILifecycleObserver)以添加生命周期观察器以实时观察生命周期变化。此类允许您使用其他类中的方法来实现Ability和AbilitySlice的生命周期回调。这样,Ability和AbilitySlice只能承担自己的职责,从而实现分离的应用程序体系结构。 您可以调用Ability#getLifecycle()和AbilitySlice#getLifecycle()来获取Lifecycle对象。 以来: 1个 也可以看看: Ability.getLifecycle(), AbilitySlice.getLifecycle(), ILifecycleObserver 嵌套类摘要 修饰符和类型 类 描述 静态类 Lifecycle.Event 指示生命周期事件。 构造器摘要 建设者 描述 Lifecycle() 方法总结 修饰符和类型 方法 描述 虚空 addObserver(ILifecycleObserver观察器) 添加生命周期观察者。 Lifecycle.Event getLifecycleState() 获取当前生命周期事件。 虚空 removeObserver(ILifecycleObserver观察器) 删除生命周期观察者。 从类 java.lang 继承的方法。object clone,equals,finalize,getClass,hashCode,notify,notifyAll,toString,wait,wait,wait 构造器详细信息 生命周期 公共生命周期 方法细节 addObserver public void addObserver(ILifecycleObserver观察器) 添加生命周期观察者。 将通知观察者生命周期的变化。 参数: 参数名称 参数说明 观察者 指示生命周期观察者,即LifecycleObserver或LifecycleStateObserver。该值不能为空。 也可以看看: LifecycleObserver,LifecycleStateObserver removeObserver 公共无效removeObserver(ILifecycleObserver观察器) 删除生命周期观察者。 如果您不再需要收听生命周期更改,建议您调用此方法。这样可以减少由于观察生命周期变化而导致的性能损失。 参数: 参数名称 参数说明 观察者 指示生命周期观察者,即LifecycleObserver或LifecycleStateObserver。该值不能为空。 也可以看看: LifecycleObserver,LifecycleStateObserver getLifecycleState 公共Lifecycle.Event getLifecycleState() 获取当前生命周期事件。 生命周期事件驱动生命周期状态变化。因此,一旦获得生命周期事件,便能够知道生命周期状态。例如,如果接收到ON_ACTIVE事件,则能力或能力切片处于ACTIVE状态;否则,处于活动状态。如果接收到ON_FOREGROUND事件,则能力或能力切片将从“背景”状态变为“不活动”。 返回值: 返回当前生命周期事件。

使用服务模板的功能的基类,该模板用于处理工作线程中的后台任务,以避免在主线程中运行耗时的任务,从而确保应用程序的响应能力。 该课程是Ability的子课程。使用此类后,您无需处理与线程管理相关的工作。 您应该重写onProcessIntent(ohos.aafwk.content.Intent)方法,并使用它来处理所需的任务。此方法将在工作线程中执行。 如果有多个任务,则系统按任务到达时间的顺序一次仅执行一个任务。完成所有任务后,IntentAbility对象将自动停止,并且*您无需调用Ability#stopAbility(Intent intent)即可停止它。 嵌套类摘要 从类ohos.aafwk.ability继承的嵌套类/接口。Ability Ability.LayoutParamsHelper,Ability.WindowAttributeHelper 领域摘要 从ohos.app接口继承的字段。Context CONTEXT_IGNORE_SECURITY,CONTEXT_INCLUDE_CODE,CONTEXT_RESOUCE_ONLY,CONTEXT_RESTRICTED,MODE_APPEND,MODE_PRIVATE 构造器摘要 建设者 描述 IntentAbility(String名称) 用于创建IntentAbility实例的构造函数。 方法总结 修饰符和类型 方法 描述 protected void onCommand(Intent intent,boolean restart) 不推荐使用。 protected void onCommand(Intent intent,boolean restart,int startId) 服务能力启动时回叫。 protected abstract void onProcessIntent(Intentintent) 每次该功能启动并调用onCommand(ohos.aafwk.content.Intent,boolean)时,都要调用以处理任务。 protected void 在onStart(Intentintent) 在该功能开始时调用,并且在整个生命周期中仅调用一次。 从类ohos.aafwk.ability继承的方法。Ability addActionRoute,batchInsert,call,cancelBackgroundRunning,connectAbility,continueAbility,continueAbility,continueAbilityReversibly,continueAbilityReversibly,delete,denormalizeUri,disconnectAbility,dispatchAccessibilityEventInfo,ExecuteBatch,findComponentById,getAbilityPackage,getAVController,getContinuationState,getCurrentFocus,getEnterTransition,getFileTypes,getIntent,getLayoutParams,getLifecycle,getOriginalDeviceId,getReturnTransition,getRootUIContent,getType,getWindow,hasWindowFocus,insert,isTerminating,keepBackgroundRunning,normalizeUri,onAbilityResult,onActive,onBackground,onBackPressed,onConfigurationUpdated,onConnect,onCreateForm,onDisconnect,onEventDispatch,onForeground,onInactive,onkeydown,onkeyup,onLeaveForeground,onMemoryLevel,onNewDescription,onNewIntent,onOrientationChanged,onPostActive,onPostStart,onReconnect,onRequestPermissionsFromUserResult,onRestoreAbilityState, onSaveAbilityState,onStop,onTouchEvent,onWindowFocusChanged,openFile,openRawFile,query,reverseContinueAbility,setAbilitySliceAnimator,setAVController,setEnterTransition,setIntent,setIsAmbientMode,setLayoutParams,setMainRoute,setResult,setReturnTransition,setSwipeToDismiss,setUIContent,setUIContent,setWindowBackgroundColor,startAbility,startAbility,startAbilityForResult,stopAbility,terminateAbility,update 从ohos.app类继承的方法。AbilityContext attachBaseContext,canRequestPermission,createBundleContext,createParallelTaskDispatcher,createSerialTaskDispatcher,DELETEFILE,getAbilityInfo,getAbilityManager,getApplicationContext,getApplicationInfo,getAppType,getBundleCodePath,getBundleManager,getBundleName,getBundleResourcePath,getCacheDir,getCallingAbility,getCallingBundle,getClassloader,getCodeCacheDir,的getContext,getDatabaseDir,getDataDir,GETDIR,getDisplayOrientation,getDistributedDir,getElementName,getExternalCacheDir,getExternalCacheDirs,getExternalFilesDir,getExternalFilesDirs,getExternalMediaDirs,getFilesDir,getGlobalTaskDispatcher,getLocalClassName,getMainTaskDispatcher,getNoBackupFilesDir,getPattern,getPreferencesDir,getProcessInfo,getResourceManager,getTheme,getUITaskDispatcher,init,isDeviceEncryptedStorage,isUpdatingConfigurations,requestPermissionsFromUser,restart,setDisplayOrientation,setPattern,setShowOnLockScreen,setTheme,setTransitionAnimation,setWakeUpScreen,startAbilities,startAbility, switchToCredentialEncryptedStorageContext,switchToDeviceEncryptedStorageContext,terminateAbility,terminateAbilityResult,verifyCallingOrSelfPermission,verifyCallingPermission,verifyPermission,verifySelfPermission 从类 java.lang 继承的方法。object clone,equals,finalize,getClass,hashCode,notify,notifyAll,toString,wait,wait,wait 构造器详细信息 意图能力 公共IntentAbility((String名称) 用于创建IntentAbility实例的构造函数。 参数: 参数名称 参数说明 名称 指示功能名称,该名称也用于标识工作线程。 方法细节 onStart 受保护的void onStart(Intent intent) 在该功能开始时调用,并且在整个生命周期中仅调用一次。 您无需为子类覆盖此方法。如果需要,可以通过调用IntentAbility基类中的方法来覆盖它。 覆写: 类Ability中的onStart 参数: 参数名称 参数说明 意图 表示启动此功能时携带的信息。注意:对于服务技能,将传递null。 也可以看看: Ability.onStart(Intent) onCommand @Deprecated protected void onCommand(Intent intent,boolean restart) 不推荐使用。服务能力启动时回叫。 您无需为子类覆盖此方法。如果需要,可以通过调用IntentAbility基类中的方法来覆盖它。 覆写: Ability类中的onCommand 参数: 参数名称 参数说明 意图 指示启动服务功能的意图。 重新开始 指示启动模式。值为true表示服务能力在销毁后重新启动,值为false表示正常启动。 也可以看看: Ability.onCommand(Intent,boolean) onCommand 受保护的void onCommand(Intent intent,boolean restart,int startId) 服务能力启动时回叫。 您无需为子类覆盖此方法。如果需要,可以通过调用IntentAbility基类中的方法来覆盖它。 覆写: Ability类中的onCommand 参数: 参数名称 参数说明 意图 指示服务启动的意图。 重新开始 指示启动模式。值true表示服务在销毁后重新启动,值false表示正常启动。 startId 指示启动服务功能的次数。每当该异能开始时,startId都会增加1。例如,如果该能力已启动六次,则startId的值为6。 也可以看看: Ability.onCommand(Intent,boolean,int) onProcessIntent 受保护的抽象void onProcessIntent(Intent intent) 每次该功能启动并调用onCommand(ohos.aafwk.content.Intent,boolean)时,都要调用以处理任务。 您应该为IntentAbility子类重写此方法。此方法将在单独的工作线程而不是主线程中执行,以防止耗时的任务影响应用程序的响应性。 参数: 参数名称 参数说明 意图 指示包含任务信息的Intent对象。

提供有关可通过调用IAbilityManager.getDeviceConfigInfo()获得的应用程序的设备配置要求的信息。 嵌套类摘要 从接口ohos.utils继承的嵌套类/接口。Sequenceable Sequenceable.Producer< T > 领域摘要 修饰符和类型 领域 描述 静态整数 GLES_VERSION_DEFAULT 表示应用程序未定义OpenGL ES版本要求,这是默认值。 静态整数 INPUT_FLAG_FIVE_WAY_NAV 表示该应用程序需要外部五向(上,下,右,左和选择)导航设备,例如D-pad,轨迹球或滚轮。 静态整数 INPUT_FLAG_HARD_KEYBOARD 指示该应用程序需要外部物理键盘。 静态整数 KEY_BOARD_12KEY 表示该应用程序需要具有12键布局的键盘。 静态整数 KEY_BOARD_COMMON 指示该应用程序需要具有QWERTY布局的键盘。 静态整数 KEY_BOARD_DEFAULT 表示应用程序未定义键盘要求,这是默认值。 静态整数 KEY_BOARD_NOKEYS 指示该应用程序不需要键盘。 静态整数 NAVIGATION_DEFAULT 指示应用程序未定义导航设备要求,这是默认值。 静态整数 NAVIGATION_DPAD 指示该应用程序需要方向键(D-pad)进行导航控制。 静态整数 NAVIGATION_NONAV 指示该应用程序不需要任何类型的导航设备。 静态整数 NAVIGATION_TRACKBALL 指示应用程序需要跟踪球才能进行导航控制。 静态整数 NAVIGATION_WHEEL 表示该应用程序需要使用滚轮进行导航控制。 静态Sequenceable.Producer < DeviceConfigInfo > PRODUCER 从Parcel创建一个DeviceConfigInfo实例。 静态整数 TOUCH_SCREEN_DEFAULT 表示应用程序未定义触摸屏要求,这是默认值。 静态整数 TOUCH_SCREEN_FINGER 表示该应用程序需要可以用指尖操作的触摸屏。 静态整数 TOUCH_SCREEN_NOTOUCH 指示该应用程序不需要触摸屏。 方法总结 修饰符和类型 方法 描述 整型 getDeviceGLESVersion() 获取应用程序所需的OpenGL ES版本。 整型 getExternalInputDevices() 获取应用程序所需的外部输入设备。 整型 getKeyBoardType() 获取应用程序所需的键盘类型。 整型 getNavigationType() 获取应用程序所需的导航设备。 整型 getTouchScreenType() 获取应用程序所需的触摸类型。 布尔值 marshalling(Parcel) 将此Sequenceable对象封送到一个Parcel中。 布尔值 unmarshalling(Parcel) 解组从这个排序的对象Parcel。 从类 java.lang 继承的方法。object clone,equals,finalize,getClass,hashCode,notify,notifyAll,toString,wait,wait,wait 从接口ohos.utils继承的方法。Sequenceable hasFileDescriptor 领域细节 GLES_VERSION_DEFAULT 公共静态最终int GLES_VERSION_DEFAULT 表示应用程序未定义OpenGL ES版本要求,这是默认值。 也可以看看: Constant Field Values INPUT_FLAG_FIVE_WAY_NAV 公共静态最终int INPUT_FLAG_FIVE_WAY_NAV 表示该应用程序需要外部五向(上,下,右,左和选择)导航设备,例如D-pad,轨迹球或滚轮。 也可以看看: Constant Field Values INPUT_FLAG_HARD_KEYBOARD 公共静态最终int INPUT_FLAG_HARD_KEYBOARD 指示该应用程序需要外部物理键盘。 也可以看看: Constant Field Values KEY_BOARD_12KEY 公共静态最终int KEY_BOARD_12KEY 表示该应用程序需要具有12键布局的键盘。 也可以看看: Constant Field...

一个实用程序类,用于处理 使用可数据性方案的 Uri 对象。 也可以看看: uri 构造器摘要 建设者 描述 DataUriUtils() 方法总结 修饰符和类型 方法 描述 静态uri attachId(Uri dataUri,长id) 将给定 ID 附加到给定 URI 的路径组件的末尾。 静态uri deleteId(Uri dataUri) 从给定 URI 的路径部分的末尾删除 ID。 静态long getId(Uri dataUri) 获取附加到给定 URI 的路径部分末尾的 ID。 从类 java.lang 继承的方法。object clone,equals,finalize,getClass,hashCode,notify,notifyAll,toString,wait,wait,wait 构造器详细信息 DataUriUtils 公共DataUriUtils() 方法细节 getId 公共静态长getId(Uri dataUri) 获取附加到给定URI的路径部分末尾的ID。 参数: 参数名称 参数说明 dataUri 指示要从中获取 ID 的Uri对象。 返回值: 返回附加在路径组件末尾的 ID;如果给定的 dataUri 不包含路径组件,则返回-1。 抛出: 抛出名称 抛出说明 NumberFormatException 如果路径组件的最后一段不是数字,则抛出此异常。 IllegalArgumentException 如果 dataUri 为 null,则抛出此异常。 attachId 公共静态 Uri attachId(Uri dataUri,长id) 将给定ID附加到给定URI的路径组件的末尾。 参数: 参数名称 参数说明 dataUri 指示要将 ID 附加到的 Uri 对象。 ID 指示要附加的 ID。 返回值: 返回带有给定 ID 的 Uri 对象。 抛出: 抛出名称 抛出说明 IllegalArgumentException 如果uri非法,则抛出此异常 deleteId 公共静态 Uri deleteId(Uri dataUri) 从给定URI的路径部分的末尾删除ID。 参数: 参数名称 参数说明 dataUri 指示要从中删除ID的Uri对象。 返回值: 返回ID已删除的 Uri 对象。 抛出: 抛出名称 抛出说明 IllegalArgumentException 如果dataUri为null或不包含路径组件,则抛出此异常。 NumberFormatException 如果路径组件的最后一段不是数字,则抛出此异常。

保存数据运算结果。 DataAbilityResult 用于保存在数据库上执行的 DataAbilityOperation 的结果。 也可以看看: DataAbilityOperation 嵌套类摘要 从接口 ohos.utils 继承的嵌套类/接口。Sequenceable Sequenceable.Producer < T > 领域摘要 修饰符和类型 领域 描述 静态 Sequenceable.Producer < DataAbilityResult > 生产者 从 Parcel 创建一个 DataAbilityResult 实例。 构造器摘要 建设者 描述 DataAbilityResult(int 计数) 用于使用指定的输入参数计数创建 DataAbilityResult 实例的构造函数。 DataAbilityResult(Uri uri) 用于使用指定的输入参数 uri 创建 DataAbilityResult 实例的构造函数。 DataAbilityResult(Uri uri,Integer count) 用于创建具有输入参数 uri,count和failure的 DataAbilityResult 实例的构造函数。 DataAbilityResult(Parcel in) 用于使用指定的Parcel对象创建 DataAbilityResult 实例的构造函数。 方法总结 修饰符和类型 方法 描述 静态 DataAbilityResult createFromParcel(Parcel in) 根据给定的 Parcel 对象创建一个 DataAbilityResult 实例。 Integer getCount() 获取受操作影响的行数。 uri getUri() 获取与操作相对应的 Uri 对象。 布尔值 marshalling(Parcel out) 将 DataAbilityResult 对象编组到一个包裹中。 String toString() 打印出包含类对象信息的字符串。 布尔值 unmarshalling(Parcel in) 从宗地中解组 DataAbilityResult 对象。 从类 java.lang 继承的方法。object clone,equals,finalize,getClass,hashCode,notify,notifyAll,toString,wait,wait,wait 从接口 ohos.utils 继承的方法。Sequenceable hasFileDescriptor 领域细节 生产者 公共静态最终 Sequenceable.Producer < DataAbilityResult > PRODUCER 从 Parcel 创建一个 DataAbilityResult 实例 。 构造器详细信息 数据能力结果 公共数据能力结果(Uri uri) 用于使用指定的输入参数 uri 创建 DataAbilityResult 实例的构造函数。 参数: 参数名称 参数说明 uri 指示Uri对象。 数据能力结果 public DataAbilityResult(整数计数) 用于使用指定的输入参数计数创建 DataAbilityResult 实例的构造函数。 参数: 参数名称 参数说明 计数 指示受操作影响的行数。 数据能力结果 public DataAbilityResult(Uri uri,Integer) 用于创建具有输入参数 uri,count 和 failure 的 DataAbilityResult 实例的构造函数。 参数: 参数名称 参数说明 uri 指示要操作的数据路径。 计数 指示受操作影响的行数。 数据能力结果 公共 DataAbilityResult(Parcel...

帮助应用程序访问数据。 DataAbilityHelper 是用于数据操作的帮助程序类。它使用 IDataAbilityObserver 注册一个观察器以监视数据。您可以在不指定 Uri的情况下调用 creator(ohos.app.Context)创建一个 DataAbilityHelper实例,或调用creator(ohos.app.Context,ohos.utils.net.Uri,boolean)创建一个具有给定 Uri的实例。 也可以看看: IDataAbilityObserver, Context, Uri 方法总结 修饰符和类型 方法 描述 整型 batchInsert(Uri uri,ValuesBucket []值) 将多个数据记录插入数据库。 PacMap call(Uri uri,String 方法,String arg,PacMap extras) 调用“数据”功能定义的方法。 静态DataAbilityHelper creator(Context context) 创建一个 DataAbilityHelper 实例,而不基于给定的 Context 指定 Uri。 静态DataAbilityHelper creator(Context context,Uri uri) 根据给定的 Context 创建一个具有指定 Uri 的 DataAbilityHelper 实例。 静态DataAbilityHelper creator(Context context,Uri uri,boolean tryBind) 创建一个 DataAbilityHelper 实例。 整型 delete(Uri uri,DataAbilityPredicates 谓词) 从数据库中删除一个或多个数据记录。 Uri denormalizeUri(Uri uri) 将 normalizeUri(ohos.utils.net.Uri)生成的给定归一化 uri 转为非归一化的uri 。 DataAbilityResult [] executeBatch(Uri uri,ArrayList < DataAbilityOperation >操作) 在数据库上执行批处理操作。 String getFileTypes(Uri uri,String mimeTypeFilter) 获取支持的文件的 MIME 类型。 String getType(Uri uri) 获取给定 URI 指定的日期的 MIME 类型。 整型 update(Uri uri,ValuesBucket值) 将单个数据记录插入数据库。 Uri normalizeUri(Uri uri) 将引用数据能力的给定 uri 转换为规范化的 Uri。 void notifyChange(Uri uri) 通知注册观察者 Uri指定的数据资源已更改。 FileDescriptor openFile(Uri uri,String模式) 在指定的远程路径中打开文件。 RawFileDescriptor openRawFile(Uri uri,String模式) 这就像 openFile(ohos.utils.net.Uri,java.lang.String)一样,打开一个文件,该文件需要能够返回文件的子部分,通常是其 .hap 中的资产。 ResultSet query(Uri uri,String []列,DataAbilityPredicates谓词) 查询数据库中的数据。 void registerObserver(Uri uri,IDataAbilityObserver dataObserver) 注册观察者以观察给定 Uri 指定的数据。 布尔值 release() 释放数据能力的客户资源。 void unregisterObserver(Uri uri,IDataAbilityObserver dataObserver) 注销用于监视给定 Uri 指定的数据的观察者。 整型 update(Uri uri,ValuesBucket 值,DataAbilityPredicates 谓词) 更新数据库中的数据记录。 从类 java.lang 继承的方法。object clone,equals,finalize,getClass,hashCode,notify,notifyAll,toString,wait,wait,wait 方法细节 创作者 公共静态 DataAbilityHelper creator(Contextcontext) 创建一个 DataAbilityHelper 实例,而不基于给定的 Context 指定 Uri。 参数: 参数名称 参数说明 语境 指示 HarmonyOS 上的 Context 对象。 返回值: 返回创建的 DataAbilityHelper 实例,其中未指定 Uri。 创作者 公共静态 DataAbilityHelper creator(Context context,Uri uri) 根据给定的 Context 创建一个具有指定 Uri 的 DataAbilityHelper 实例 。 参数: 参数名称 参数说明 语境 指示 HarmonyOS 上的 Context 对象。...

创建一个 DataAbilityOperation。 方法总结 修饰符和类型 方法 描述 DataAbilityOperation build() 创建一个 DataAbilityOperation 对象。 DataAbilityOperation.Builder withExpectedCount(int count) 设置要更新,删除或声明查询的预期行数。 DataAbilityOperation.Builder withPredicates((DataAbilityPredicates谓词) 设置用于删除更新或声明查询数据的过滤条件。 DataAbilityOperation.Builder withPredicatesBackReference(int requestArgIndex,int previousResult) Adds a back reference to be used as a filter criterion in withPredicates(ohos.data.dataability.DataAbilityPredicates). DataAbilityOperation.Builder withValueBackReferences(ValuesBucket backReferences) 添加要在 withValuesBucket(ohos.data.rdb.ValuesBucket)中使用的反向引用。 DataAbilityOperation.Builder withValuesBucket(ValuesBucket值) 设置要插入或更新的数据记录。 从类 java.lang 继承的方法。object clone,equals,finalize,getClass,hashCode,notify,notifyAll,toString,wait,wait,wait 方法细节 建立 公共 DataAbilityOperation build() 创建一个 DataAbilityOperation 对象。 返回值: 返回 DataAbilityOperation 对象。 withValuesBucket public DataAbilityOperation.Builder withValuesBucket(ValuesBucket values) 设置要插入或更新的数据记录。 只能通过插入或更新操作来调用此方法。 参数: 参数名称 参数说明 价值观 指示要设置的数据值。 返回值: 返回一个包含给定 values 参数的 DataAbilityOperation.Builder 对象。 withPredicates 带有 Predicates 的 public DataAbilityOperation.Builder(DataAbilityPredicates 谓词) 设置用于删除更新或声明查询数据的过滤条件。 只能通过更新或删除操作来调用此方法。 参数: 参数名称 参数说明 谓词 指示要设置的过滤条件。如果此参数为 null,则默认情况下将操作所有数据记录。 返回值: 返回包含给定过滤条件的对象。 withExpectedCount 带有ExpectedCount(int计数)的 public DataAbilityOperation.Builder 设置要更新,删除或声明查询的预期行数。 只能通过更新或删除操作来调用此方法。 参数: 参数名称 参数说明 计数 指示要更新或删除的预期行数。 返回值: 返回包含给定 count 参数的 DataAbilityOperation.Builder 对象。 withPredicatesBackReference 具有 PredicatesBackReference 的 public DataAbilityOperation.Builder(int requestArgIndex,int previousResult) 在 withPredicates(ohos.data.dataability.DataAbilityPredicates)中 添加要用作过滤条件的 反向引用。此方法只能用于更新,删除和断言操作。 此方法将基于此方法中 requestArgIndex 和 previousResult 的值替换 withPredicates(ohos.data.dataability.DataAbilityPredicates)中指定的谓词参数数组中的特定数据。数据将由 DataAbilityOperation.Builder 创建的操作完成后获得的 DataAbilityResult 替换。 参数: 参数名称 参数说明 requestArgIndex 指示引用要替换其值的谓词参数的索引。 previousResult 指示引用历史 DataAbilityResult 的索引,该索引用于替换指定谓词参数的值。...

在数据库上执行操作。 DataAbilityOperation 描述了可以在数据库上执行的一系列操作中的单个操作,例如添加,删除,更新或查询。 嵌套类摘要 修饰符和类型 类 描述 静态类 DataAbilityOperation.Builder 创建一个 DataAbilityOperation。 从接口 ohos.utils 继承的嵌套类/接口。Sequenceable Sequenceable.Producer < T > 领域摘要 修饰符和类型 领域 描述 静态 Sequenceable.Producer < DataAbilityOperation > PRODUCER 从Parcel创建一个 DataAbilityOperation 实例。 静态整数 TYPE_ASSERT 表示断言操作。 静态整数 TYPE_DELETE 表示删除操作。 静态整数 TYPE_INSERT 表示插入操作。 静态整数 TYPE_UPDATE 指示更新操作。 构造器摘要 建设者 描述 DataAbilityOperation(DataAbilityOperation dataAbilityOperation,Uri withUri) 用于使用输入参数 dataAbilityOperation 和 withUri 创建 DataAbilityOperation 实例的构造函数。 DataAbilityOperation(Parcel in) 用于使用输入参数 Parcel 创建 DataAbilityOperation实例的构造函数。 方法总结 修饰符和类型 方法 描述 静态 DataAbilityOperation createFromParcel(Parcel in) 根据给定的 Parcel 对象创建一个 DataAbilityOperation 实例。 Map < Integer,Integer > getDataAbilityPredicatesBackReferences() 获取内部Map <Integer,Integer>对象。 Integer getExpectedCount() 获得该操作影响的预期行数。 Integer getType() 获取数据操作类型。 uri getUri() 获取操作的数据路径。 ValuesBucket getValuesBucket() 获取受操作影响的数据记录。 ValuesBucket getValuesBucketReferences() 获取内部 ValuesBucket 变量。 布尔值 isAssertOperation() 检查此操作是否为断言查询。 布尔值 isDeleteOperation() 检查是否创建了删除操作。 布尔值 isInsertOperation() 检查是否创建了插入操作。 布尔值 isUpdateOperation() 检查是否创建了更新操作。 布尔值 marshalling(Parcel out) 将 DataAbilityOperation 对象封送到宗地中。 静态DataAbilityOperation.Builder newAssertBuilder(Uri uri) 创建用于声明更新数据的操作。 静态DataAbilityOperation.Builder newDeleteBuilder(Uri uri) 创建用于删除数据的操作。 静态DataAbilityOperation.Builder newInsertBuilder(Uri uri) 创建用于插入数据的操作。 静态DataAbilityOperation.Builder newUpdateBuilder(Uri uri) 创建用于更新数据的操作。 String toString() 打印出包含类对象信息的字符串。 布尔值 unmarshalling(Parcel) 从宗地中unmarshalling DataAbilityOperation 对象。 从类 java.lang 继承的方法。object clone,equals,finalize,getClass,hashCode,notify,notifyAll,toString,wait,wait,wait 从接口 ohos.utils 继承的方法。Sequenceable hasFileDescriptor 领域细节 生产者 公共静态最终 Sequenceable.Producer < DataAbilityOperation > PRODUCER 从Parcel创建一个 DataAbilityOperation 实例 。 TYPE_ASSERT 公共静态最终...

显示有关另一种能力的简要信息。 根据提供或显示内容的人员,AbilityForm 的呈现涉及以下两个角色: 供应商: 提供要显示的 AbilityForm 内容。供应商控制显示内容和逻辑。 供应商使用单例模式。 一个供应商可以为多个客户提供显示内容。 客户端: 显示 AbilityForm 内容。客户端控制 AbilityForm 布局。 客户只能显示一个供应商提供的内容。 客户端在 AbilitySlice 对象上显示 AbilityForm。多个客户端可以在同一 AbilitySlice 上显示 AbilityForm 内容。 客户可以使用 AbilitySlice 提供的布局组件来对显示在能力切片上的 AbilityForm 实例进行布局。 客户端首次显示 AbilityForm 的典型交互过程如下: 客户端调用 AbilitySlice#acquireAbilityFormAsync(Intent,OnAcquiredCallback)方法,以通过 AbilityForm 框架向供应商发送异步请求,以请求显示 AbilityForm。 AbilityForm 框架在供应商上回调 Ability#onCreateForm()方法,以通知供应商的开发人员创建AbilityForm 实例。创建 AbilityForm 时需要提供布局文件。您还可以设置组件的属性,并为单击事件注册一个侦听器。 AbilityForm 框架在客户端上回调 OnAcquiredCallback#onAcquired(AbilityForm)方法,以异步方式通知客户端开发人员已处理 AbilityForm 显示请求。 客户端的开发人员调用 AbilityForm#getComponent()方法以获得 AbilityForm 的根组件,并使用 AbilitySlice 中提供的layout方法将 AbilityForm 内容充气到客户端的布局中。 供应商提供以下功能: 创建一个 AbilityForm:客户端的开发人员调用 AbilitySlice#acquireAbilityFormAsync(Intent,OnAcquiredCallback)通过 AbilityForm 框架向供应商发送异步请求以请求显示 AbilityForm 之后, AbilityForm 框架将回调 Ability#onCreateForm()供应商上的方法,以通知供应商的开发人员创建 AbilityForm 实例。创建 AbilityForm 时需要提供布局文件。您还可以设置组件的属性,并为单击事件注册一个侦听器。 设置组件属性:供应商的开发人员可以通过调用 AbilityForm#setText(int,String)之类的方法在客户端上设置组件的属性。 设置单击侦听器:供应商的开发人员可以调用 AbilityForm#registerViewListener(int,ViewListener)侦听特定组件的单击事件。 客户端提供以下功能: 获取 AbilityForm:客户端的开发人员调用 AbilitySlice#acquireAbilityFormAsync(Intent,OnAcquiredCallback),以通过 AbilityForm 框架向供应商发送异步请求,以请求显示 AbilityForm。 发行 AbilityForm:客户端的开发人员调用 AbilitySlice#releaseAbilityForm(AbilityForm)发行 AbilityForm。 控制 AbilityForm 布局:客户端的开发人员调用 getComponent()方法以获得 AbilityForm 的根组件,并使用 AbilitySlice 中提供的 layout 方法将 AbilityForm 内容充气到客户端的布局中。 显示完整的 AbilityForm 内容:客户端的开发人员调用 startFullPage()以显示 AbilityForm 的完整内容。 嵌套类摘要 修饰符和类型 类 描述 静态界面 AbilityForm.OnAcquiredCallback 提供在客户端上获取或销毁由供应商创建的 AbilityForm 实例时调用的回调方法。 从接口 ohos.utils 继承的嵌套类/接口。Sequenceable Sequenceable.Producer < T > 领域摘要 修饰符和类型 领域 描述 静态string...

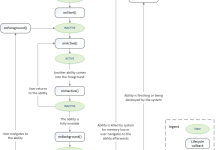
作为使用 Page 模板的 Ability 的基本单位 ,AbilitySlice 为服务逻辑和 UI 显示提供了带有载体的功能。 一个能力可以有多个能力切片。您必须重写 Ability#onStart(Intent)方法以指定默认的能力切片。通过使用 Ability#setMainRoute(String)指定此默认路由。 您可以继承 AbilitySlice 类来实现自己的能力切片,并在 onStart(ohos.aafwk.content.Intent)方法中设置其 UI 。可以使用 setUIContent(ohos.agp.components.ComponentContainer)或setUIContent(int)来设置 UI 。通常,在功能切片的整个生命周期中,只需设置一次 UI。示例代码: public class MyAbilitySlice extends AbilitySlice { protected void onStart(Intent intent) { super.onStart(intent); // setup UI content from a layout resource setUIContent(R.res.layout); } } 您可以使用 present(ohos.aafwk.ability.AbilitySlice,ohos.aafwk.content.Intent)方法来呈现新的能力切片,也可以使用 startAbility(ohos.aafwk.content.Intent)方法来启动新能力。 能力切片必须始终托管在一个能力中,并且其生命周期会随着能力的变化而变化。功能片还具有其独立的生命周期更改,该更改在功能片切换期间发生。 注意:在大多数情况下,您负责创建和维护能力切片实例。但是,系统会在某些情况下创建实例。例如,系统在能力的首次启动期间创建能力切片实例。这要求所有 AbilitySlice 子类都具有默认的无参数构造函数。根据 Java 的定义,仅当您未显式声明参数化构造函数时,编译器才会为该类提供默认的无参数构造函数。因此,在覆盖 AbilitySlice 子类时,如果您的实现具有参数化构造函数,则必须显式声明一个无参数构造函数。 使用页面模板输入能力 您可以指定多个动作条目和一个功能的默认主条目。每个条目代表功能和该功能可以提供的 UI。启动一项功能后,系统会将已转移“ Intent”中的“操作”字段与定义的条目进行匹配。如果找到指定的能力片,则系统将启动它。如果转移未指定的操作字段被Intent在被转让或动作字段Intent不匹配所定义的任何条目,则显示默认能力切片。 以下代码显示了如何将条目设置为能力: public class MainAbility extends Ability { public void onStart(Intent intent) { super.onStart(intent); // set the main entry setMainRoute(MainSlice.class.getName()); // add action for ability addActionRoute("action.pay", PaySlice.class.getName()); addActionRoute("action.scan", ScanSlice.class.getName()); } } 前面的代码仅定义运行时的入口路由。要将能力的功能暴露给其他能力,必须在配置文件 config.json中 注册操作字段。示例代码: { "module":{ ... "abilities":[ { ... "description": "Main ability of hiworld", "name": ".MainAbility", "label": "main ability", "icon": "main-ability.png", "type": "page", "visible": true, "orientation": "unspecified", "launch-mode": "standard", "skills"[...